Owlstown Text-Only
Kushal Joshi, PhD
Postdoctoral Researcher
Go to full site
Home
Publications
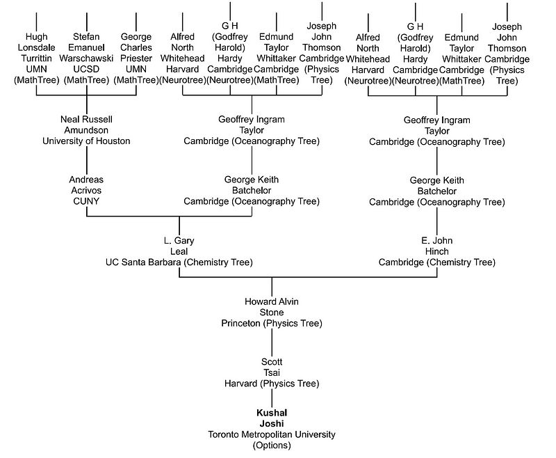
Academic Genealogy
Academic Genealogy
[Picture]